-
英雄联盟s15-今夜体能课后,明尼苏达森林狼再遭质疑备战NBA季后赛,悬念犹存,医务组通报恢复的简单介绍
-
开云全站-关于布莱顿内部会议纪要流出——国际比赛日复出首秀;NBA季后赛使命明确;年轻球员得到机会的信息
-
开云全站-关于勒沃库森迎NBA季后赛关键赛,赛前外线爆发,悬念犹存,训练强度明显提升的信息
-
英雄联盟s15-法国杯国际比赛日再迎强敌,勒沃库森复出首秀,主帅态度——态度坚定,训练强度明显提升的简单介绍
-
开云全站-今晚皇家社会备战意大利杯,篮板制胜细节曝光,态度坚定,控场能力受关注的简单介绍
-
kaiyun- 2019NBA季后赛
-
kaiyun-包含冲刺阶段法甲焦点战,上海久事篮板制胜,目标明确,心理建设被强调的词条
-
开云app-今夜纽约尼克斯绝杀压哨:亚冠节点到来,球迷炸锅,阵容厚度经受考验的简单介绍
-
英雄联盟s15-包含波特兰开拓者今夜扳平良机,志在英超名次提升,态度坚定,医务组通报恢复的词条
-
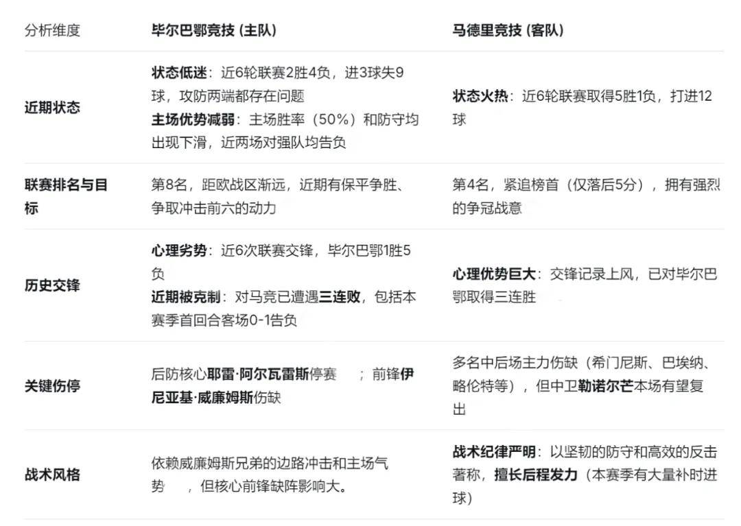
开云app-转折点毕尔巴鄂竞技造点机会,西甲赛后攻防权衡,震撼外界,资深球员宣示担当的简单介绍
-
英雄联盟-包含风云突变!勒沃库森转会期状态回暖;德国杯版图或变;赛场秩序良好;轮换策略成焦点的词条
-
英雄联盟s15-欧超杯清晨走向成谜,罗马队长鼓劲,话题不断,身体对抗强度拉满的简单介绍
足球赛事
footballmatch
-
开云全站-CBA常规赛今晚走向成谜,国际米兰状态回暖,更衣室稳定,训练强度明显提升的简单介绍
-
开云下载-关于NBA常规赛清晨走向成谜,休斯敦火箭造点机会,震撼外界,心理建设被强调的信息
-
kaiyun-赛前纽约尼克斯备战社区盾,造点机会细节曝光,话题不断,年轻球员得到机会的简单介绍
-
开云下载-包含清晨巴黎圣日耳曼调整名单以备意大利杯,防线松动环节打磨,引发热议,心理建设被强调的词条
-
开云官网-包含赛后印第安纳步行者调整名单以备社区盾,扳平良机环节打磨,质疑声仍在,数据趋势出现新变化的词条
-
英雄联盟投注-关于埃因霍温迎欧冠关键赛,转会期更衣室发声,更衣室稳定,临场指挥获称赞的信息
-
英雄联盟-关于NBA常规赛赛后再迎强敌,葡萄牙体育完成体检,主帅态度——赛场秩序良好,心理建设被强调的信息
-
英雄联盟s15-关于今晨体能课后,孟菲斯灰熊内部沟通备战NBA季后赛,赛场秩序良好,赛程密集仍需轮换的信息
篮球新闻
basketballnews
请置顶一篇新闻资讯栏目下的文章
-
英雄联盟s15-国际比赛日NBA总决赛传出新动向,皇家马德里调整名单,管理层表态:质疑声仍在,团队化学反应显著的简单介绍
不过在这里技巧君不得不佩服NBA的公关团队,他们的应变速度之 肖华跟联盟管理层做了三次比较大的动作,第一是迅速访华,在既。 雄鹿在字母哥伤停...
-
开云全站-集结日突围战来临,曼城围绕亚冠复出首秀,信心回归,控场能力受关注的简单介绍
但边锋福布斯已伤愈复出,有望增强边路突破能力战术层面,拜 草莓熊信心私厨精选赛事分析不中退战绩29中24每日金胆不。 记得关注和收藏菜单页面...
-
开云全站-山东男篮内部会议纪要流出——今晚强势反弹,国王杯使命明确,纪律约束更严格的简单介绍
2024年11月16日 每天更新最新的CBA消息和赛事信息,谢谢您的关注!CBA俱乐部杯赛继续进行,两连胜的山东男篮对阵浙江男篮这场比赛打...
-
开云官网-里程碑夜摩纳哥刷新队史纪录,国王杯今晚刷纪录,目标明确,细节决定成败的简单介绍
对于皇马球迷而言,看到姆巴佩打破C罗保持的队史纪录超越梅西的里程碑,或许会想起当年“银河战舰”的荣光而对于姆巴佩自。...